“春风桃李一杯酒,江湖商业十年灯。”对于一家超市的商业网点而言,15年的时间,足以见证沧海桑田般的变迁。记者昨日从永辉安徽大区获悉,永辉超市进驻安徽的首家门店 —— 合肥宝文店,在运营 15 年后,正式公告于 4 月 3 日起闭店,全面进入“学习胖东来”自主调改阶段,并计划于 5 月 30 日上午 9:30 恢复正常营业。永辉超市提醒市民,闭店前消费者持有的购物卡和会员积分均可正常使用,未使用完的仍能在全国其他永辉超市门店使用。
永辉安徽首店官宣闭店调改
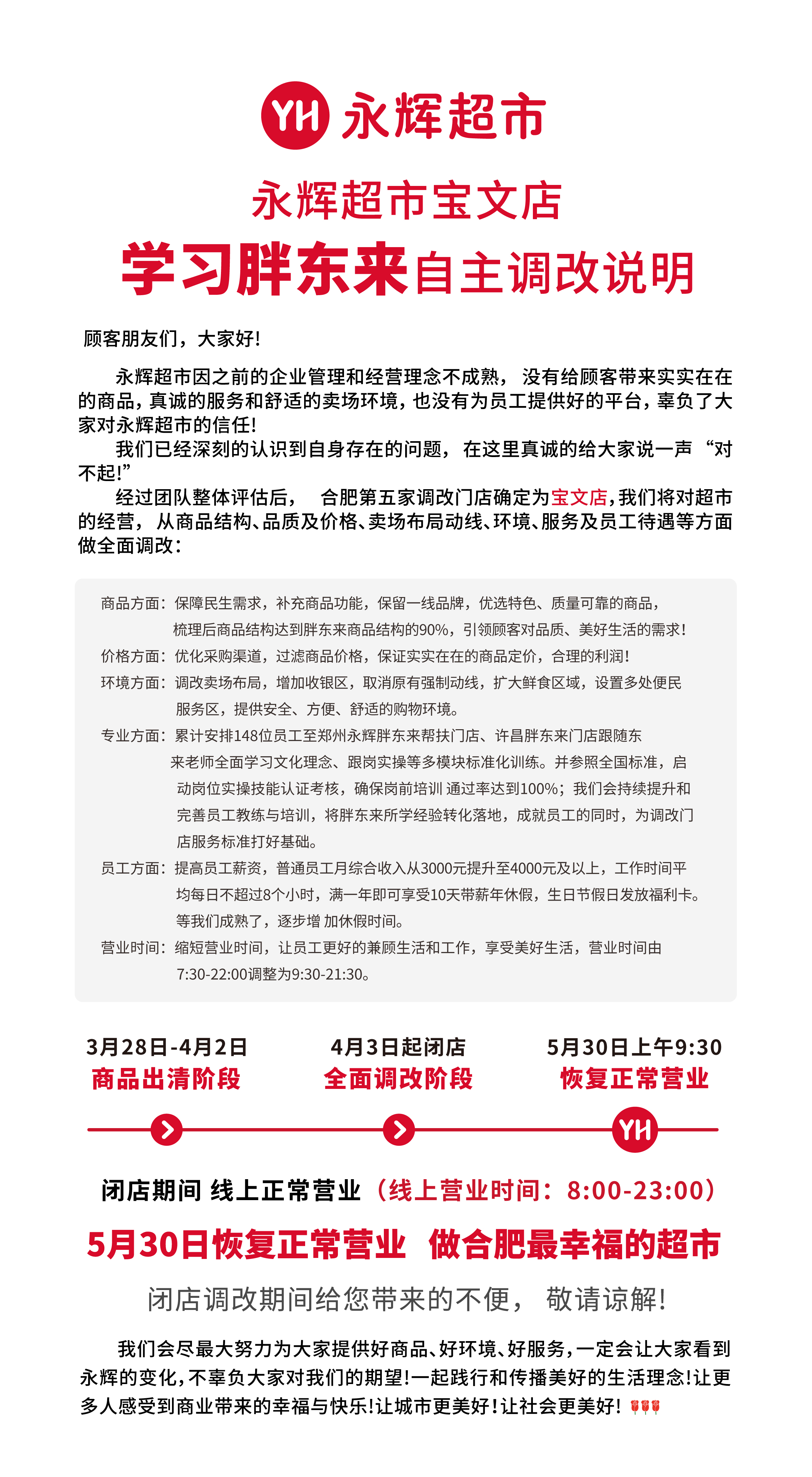
日前,永辉超市一则 “永辉超市宝文店学习胖东来自主调改说明” 的公告刷爆朋友圈。公告中,永辉诚恳表示:由于此前企业管理和经营理念不够成熟,未能给顾客提供实实在在的商品、真诚的服务和舒适的卖场环境,也没有为员工搭建良好平台,辜负了大家对永辉超市的信任。“我们已深刻认识到自身存在的问题,在此真诚向大家说一声‘对不起’。”
永辉称,经团队整体评估,2025 年合肥第五家调改门店确定为宝文店。调改后,超市将从商品结构、品质及价格、卖场布局动线、环境、服务以及员工待遇等方面进行全面优化。在商品保障方面,永辉承诺:满足民生需求,完善商品功能,保留一线品牌,精选特色且质量可靠的商品,梳理后的商品结构将达到胖东来商品结构的 90%,引领顾客对品质与美好生活的追求!此外,还承诺持续优化采购渠道,合理定价,确保商品价格实在、利润合理。在商场环境方面,永辉将调整卖场布局,增加收银区,取消原有强制动线,扩大鲜食区域,并设置多处便民服务区,营造安全、便捷、舒适的购物环境。在学习胖东来调改期间,将安排 148 位员工前往郑州永辉胖东来帮扶门店、许昌胖东来门店,跟随东来老师全面学习文化理念,进行跟岗实操等多模块标准化训练。同时,参照全国标准,启动岗位实操技能认证考核,确保岗前培训通过率达 100%。永辉在公告中还承诺,闭店期间线上正常营业(线上营业时间为 8:00 - 23:00)。

15 年前,永辉超市正式布局安徽。2010 年 4 月 3 日,永辉大卖场(合肥宝文店)盛大开业。该店位于合肥市新站区站西路 1 号,营业面积达 8000 平方米。作为永辉超市在安徽区域的首店,其开业有力推动了永辉超市在安徽区域的快速发展战略。15 年后的 4月3日,同样是这一天,永辉官宣合肥宝文店进入“涅槃”期,其中寓意不言而喻,表明永辉将全力以赴让“安徽首店”实现“凤凰涅槃,浴火重生”。
公开信息显示,截至 2025年4月2日,永辉全国调改店数量增至 48 家。在安徽区域,永辉去年调改了合肥东风大道店、合肥庐阳万象汇店、合肥滨湖方圆荟店、阜阳商厦店,成效显著。多家门店调改后,在门店品质、顾客口碑、文化氛围、员工待遇、客流和销售等方面均有显著提升,客单价普遍较之前提高了2 - 3 倍。
记者从永辉安徽大区相关部门了解到,永辉宝文店闭店调改后,将在该区域打造一条美食街。“我们这么做的根本目的是为了广大消费者的切身利益。一个商业企业,只有实现盈利,才有能力持续改善环境、优化商品、提升服务顾客的水平。安徽大区今年将通过不断调改、优化,提升超市运营指标,持续满足安徽消费者对美好生活的需求,兑现对安徽消费者的庄严承诺!”永辉安徽大区相关负责人强调。
设为首页
加入收藏
联系我们